Toggle navigation
招生首页
招生简章
专升本招考
专业介绍
本科
计算机科学与技术
网络工程
物联网工程
网络空间安全
智能科学与技术
人工智能
软件工程
信息工程
数据科学与大数据技术
机器人工程
医学信息工程
健康服务与管理
医学影像技术
智能医学工程
供应链管理
本科
财务管理
人力资源管理
信息管理与信息系统
电子商务
大数据管理与应用
数字媒体技术
工业设计
虚拟现实技术
动画(美术与设计类)
艺术与科技(美术与设计类)
数字媒体艺术(美术与设计类)
视觉传达设计(美术与设计类)
数据科学与大数据技术(中外合作办学)
本科
商务英语
英语
日语
软件工程技术(对口本科)
人工智能(对口本科)
电子商务(对口本科)
数字动画(对口本科)
招生问答
在线答疑
统招中外合作办学专业
招生简章
招生问答
专业介绍
信息查询
来校交通路线
普高新生专题
2025年招生章程
2025年招生计划
普高录取查询
录取分数查询
历年计划查询
新生缴费系统
2025年新生入学须知
专升本新生专题
专升本录取查询
专升本缴费系统
专升本入学须知
联系方式
上一项
下一项
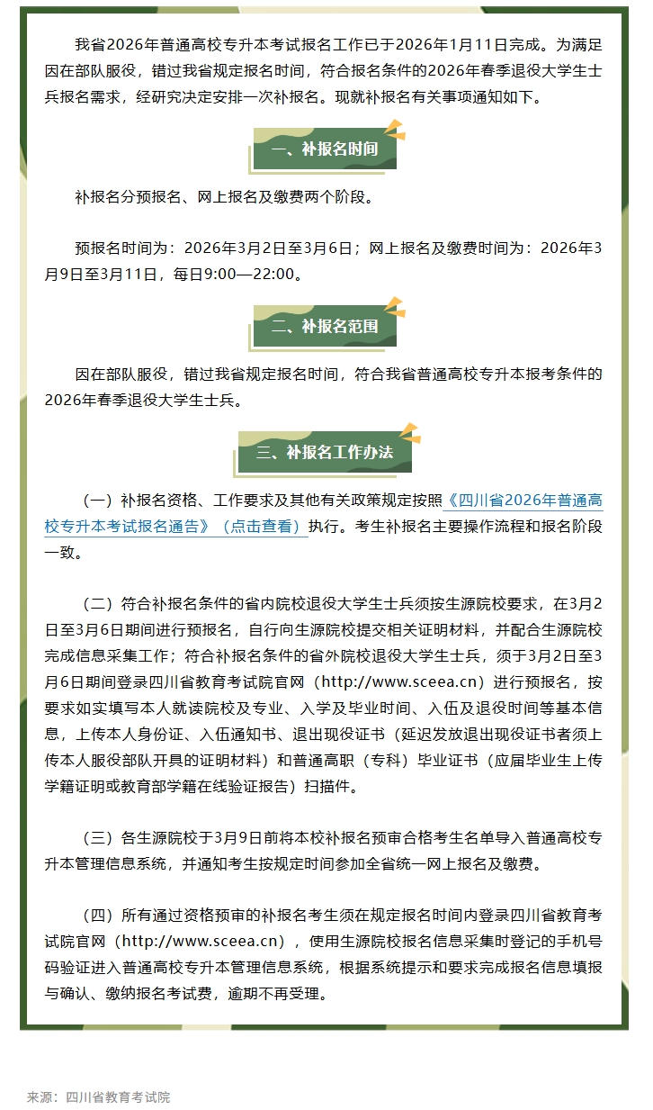
明天截止!四川省2026年普通高校专升本考试退役大学生士兵补报名通知
发布日期:2026-03-10 10:20:10 阅读数量:
428